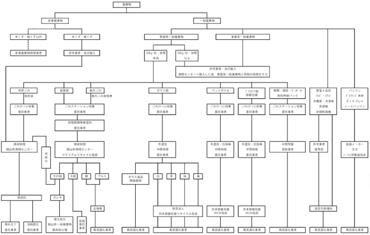
ごみ処理方法・工程
最終更新日:令和8年4月10日
ごみ処理は、次の3つの行程により行われます。
1 収集
次の14品目に分別し、各地区で定められた曜日にごみ搬出場所(ごみステーション)に出されたものを民間委託によって収集しています。
(1)燃せるごみ (2)粗大ごみ 金属類〔(3)金属製品など・(4)空き缶・(5)乾電池・(6)蛍光管、体温計(水銀使用)〕 ガラス類〔(7)空きびん・(8)ガラス製品、陶磁器類〕 (9)プラスチック製容器包装 (10)ペットボトル 古紙類〔(11)新聞・(12)雑誌(雑紙)・(13)ダンボール〕 (14)飲料用紙パック
(1)燃せるごみ (2)粗大ごみ 金属類〔(3)金属製品など・(4)空き缶・(5)乾電池・(6)蛍光管、体温計(水銀使用)〕 ガラス類〔(7)空きびん・(8)ガラス製品、陶磁器類〕 (9)プラスチック製容器包装 (10)ペットボトル 古紙類〔(11)新聞・(12)雑誌(雑紙)・(13)ダンボール〕 (14)飲料用紙パック
2 中間処理
燃せるごみ
館山市清掃センターで焼却します。
粗大ごみ・金属類
館山市清掃センター(マテリアルリサイクル施設)で選別・圧縮等の処理を行います。
ガラス類・プラスチック製容器包装・ペットボトル・古紙類・飲料用紙パック
委託先の民間業者で破袋・選別等の処理を行います。
3 最終処分
埋立
焼却した燃せるごみの灰(焼却灰)は委託先の民間業者で、再資源化または最終処分場に埋立しています。
館山市清掃センターで処理された後の再資源化されない不燃ごみは、館山市一般廃棄物最終処分場に埋立しています。
館山市清掃センターで処理された後の再資源化されない不燃ごみは、館山市一般廃棄物最終処分場に埋立しています。
再資源化
委託先の民間業者で処理された後、再資源化業者に引渡され、再商品化されます。
ごみの処理工程

図のダウンロードは下記からできます。
- このページについてのお問い合わせ
-
市民生活部環境課一般廃棄物係
住所:〒294-8601
千葉県館山市北条1145-1
電話:0470-22-3354
FAX:0470-23-3116
E-mail:kankyouka@city.tateyama.chiba.jp

